+65 8731 2128
[email protected]
Singapore Headquarters office: 109 North Bridge Road #05-21, Singapore 179097
✕
首页
关于
关于新加坡
关于集团
企业服务
服务范围
家办服务
留学规划
身份规划
家族财富管理
家族商务
联系我们
家办服务
Home
家办服务
留学规划
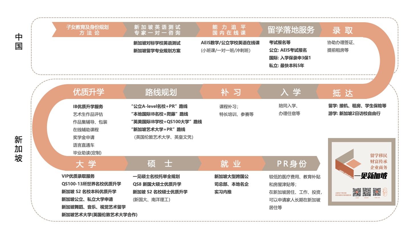
一见新加坡留学规划服务流程
留学规划
一见新加坡留学规划服务流程
admin
2024-05-10
微信扫一扫,然后点击右上角分享按钮
链接已复制
快去粘贴给你的好友吧!
我知道了
上一篇
Previous
:
无
None
下一篇
Next
: E01新加坡英语测试
相关新闻
Related News
查看全部
View More
→
查看文章详情
View Article Details
E01新加坡英语测试
查看文章详情
View Article Details
E02新加坡国际名校入学定向英语测试
查看文章详情
View Article Details
E03专家一对一咨询留学规划
查看文章详情
View Article Details
E04-1 申3保1新加坡留学优质录取VIP落地服务
Farixi Digital Technology Shanghai Co. Ltd.
使用条款
隐私声明
Cookies说明